9月4日,中检院发布了《化妆品原料安全信息填报技术指导原则》、《化妆品原料安全信息登记平台填报指南》。
《原料填报指导原则》适用于化妆品注册人、备案人(及其境内责任人)在化妆品注册备案资料中自行填报、提交原料安全信息的情形,不适用于原料生产商通过原料平台报送原料安全信息的情形。
该指导原则主要从原料的基本信息、生产工艺简述、质量控制要求、国际权威机构评估结论、风险物质限量要求等方面对原料安全信息的填报进行了说明。根据《原料填报指导原则》,化妆品注册人、备案人应当在原料供应商筛选、原料采购、原料验收、原料使用等各个环节,对原料质量安全相关信息进行询问、验证和管理,必要时开展相关研究工作,确保对所用原料的质量安全情况予以充分了解,并在此基础上填报原料安全信息。
《化妆品原料安全信息登记平台填报指南》则用于指导原料生产商规范使用化妆品原料安全信息登记平台。该指南规定,化妆品原料生产商可以自行报送化妆品原料安全信息,也可以授权境外或者境内法人企业对原料安全信息进行报送和日常维护,同一质量规格的原料安全相关信息只能授权一家企业。其中,化妆品原料生产商是指对原料安全承担责任的企业,可以是原料的实际生产企业、与原料实际生产企业隶属同一集团公司的关联企业或者原料委托生产行为中的委托企业。该指南同时对化妆品原料安全信息、原料质量规格相关信息、安全性风险物质控制相关信息等内容进行明确。
以下为《化妆品原料安全信息填报技术指导原则》全文
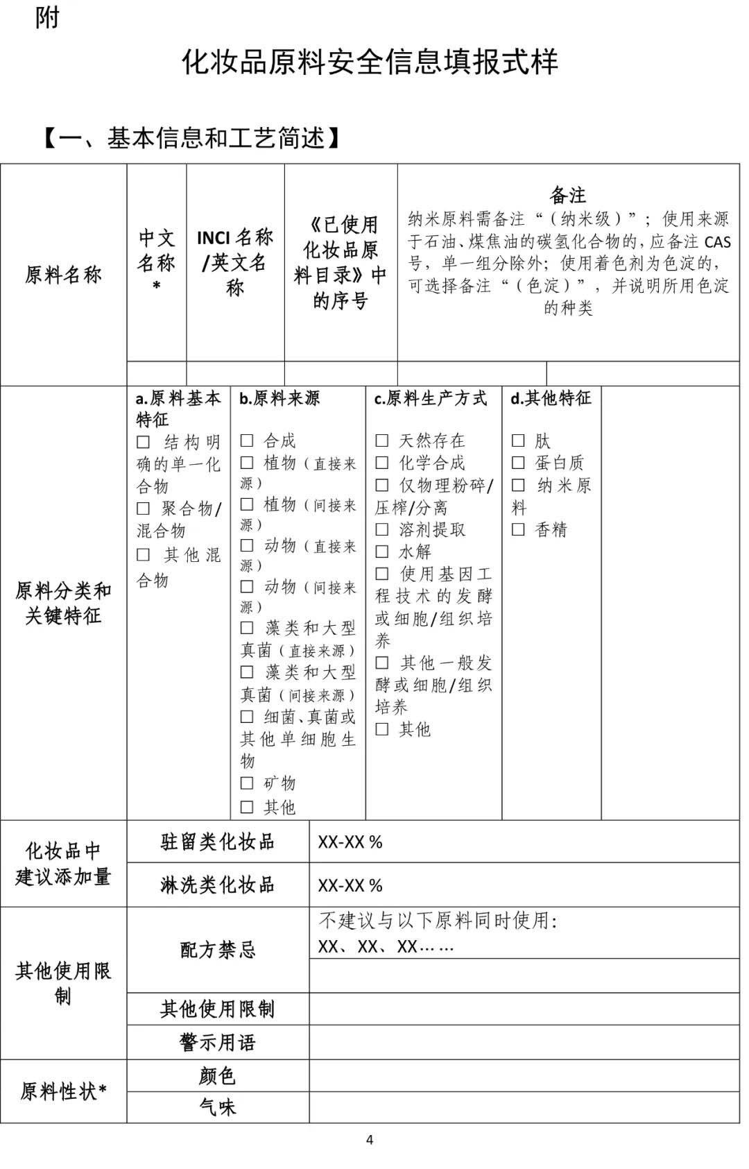
化妆品的质量安全与所用原料密切相关,根据《化妆品安全评估技术导则(2021年版)》,在开展化妆品安全评估时,应按照风险评估程序对化妆品中的各原料和/或风险物质进行风险评估。根据《化妆品注册备案资料管理规定》(以下简称《资料管理规定》)要求,在化妆品注册备案时,应提供配方所用原料的原料安全信息文件。在《资料管理规定》附14中,明确了化妆品原料安全信息的主要内容和参考式样。为进一步指导原料安全信息的研究和填报,参照《化妆品监督管理条例》及配套法规,制定本指导原则。 本指导原则仅基于当前认知,提出科学性建议,其适用性应遵循具体问题具体分析的原则。随着技术的发展、认知的深入和经验的积累,本指导原则也将逐步进行修订和完善。 本指导原则的化妆品原料安全信息(以下简称“原料安全信息”)是指《资料管理规定》第二十九条要求的化妆品注册备案时需提供的配方所用原料的原料安全信息文件,即附14相关内容。本指导原则适用于化妆品注册人、备案人(及其境内责任人)在化妆品注册备案资料中自行填报、提交原料安全信息的情形,不适用于原料生产商通过原料平台报送原料安全信息的情形。 化妆品注册人、备案人应在遵循相关法规和技术标准的前提下使用本指导原则。如同时符合其他技术指导原则适用范围的,还应同时参考相应指导原则的技术建议或技术要求。 化妆品的质量安全以原料的质量安全为基础。按照《化妆品监督管理条例》有关规定,化妆品注册人、备案人对化妆品的质量安全和功效宣称负责。因此,化妆品注册人、备案人应当在原料供应商筛选、原料采购、原料验收、原料使用等各个环节,对原料质量安全相关信息进行询问、验证和管理,必要时开展相关研究工作,确保对所用原料的质量安全情况予以充分了解,并在此基础上填报原料安全信息。 一般地,化妆品原料安全信息主要有以下来源:(1)由原料生产商提供的质量规格文件或相关资料、数据、信息等,(2)文献资料,(3)自行质量控制或实验研究。其中,原料生产商是指对原料安全承担责任的企业,可以是原料的实际生产企业、与原料实际生产企业隶属同一集团公司的关联企业或者原料委托生产行为中的委托企业。与原料本身属性和生产加工过程密切相关的内容,如原料基本信息、原料生产工艺简述、质量控制要求、风险物质限量要求等,一般以原料生产商提供的质量规格文件或相关资料、数据、信息为基础。化妆品注册人、备案人需对原料生产商提供的资料和信息予以甄别,必要时,也可自行查阅文献资料、采取质量控制措施或开展相关研究,并在此基础上对原料安全信息内容进行补充或完善。化妆品注册人、备案人应基于相关资料和研究工作,据实填报原料安全信息,重点关注与化妆品质量安全密切相关的内容。 在化妆品注册备案资料中,化妆品注册人、备案人自行填报、提交的原料安全信息加盖注册人、备案人印章,并由化妆品注册人、备案人对其内容负责。化妆品注册人、备案人应当保留相关资料、随时备查,其真实性、准确性、完整性和可追溯性由化妆品注册人、备案人负责。 原料组成是原料安全信息的重要内容,化妆品注册人、备案人应基于原料生产商提供信息,结合原料来源、生产工艺等信息,实事求是、科学合理地填报原料组成。 为充分评估化妆品的安全性,化妆品原料组分的填报应尽可能详尽、明确。原则上,主动或有意添加且最终存在于原料中的组分、生产过程中产生且在原料中占有一定比例的组分,一般作为化妆品原料组分填报。在原料中少量存在且其波动不会对原料整体质量安全产生实质性影响的残留反应物、副产物、杂质、有害物质等,以及在生产过程中添加并在后续工艺中去除的溶剂、助剂等,可不作为原料组分填报;如有少量残留,可以按照杂质或者风险物质处理,并在质量控制、风险评估等环节予以充分考虑。 为进一步提供技术指导,对几种特殊情形原料的组成拆分和填报原则建议如下,可结合原料实际情况、在适用时考虑采用,或者采取更加科学合理的拆分及填报方式,并对其科学合理性予以必要说明: (1)化工合成等方式直接产生的混合物。如已在《已使用化妆品原料目录》(以下简称《原料目录》)中作为一项原料明确收录(如“PEG-18 甘油油酸酯/椰油酸酯”),可按照目录填报,在原料质量控制相关指标中可对各组成比例范围予以明确;如未作为一个整体在《原料目录》中收录、但各组分分别收录于《原料目录》,则可以作为不同组分分别填报。 (2)标志性/特征性成分。在动植物提取物、发酵滤液等形式的非单一成分原料中,如具有一定的标志性或特征性成分,应根据这些成分在原料中的实际存在情况,判断更适宜作为原料组成还是控制指标列出。如以该成分作为生产目标,且该成分在生产获得的原料中占有相当比例,特别是经过提纯、精制等加工步骤,可将该成分作为原料组分列出;否则此类标志性/特征性成分一般在质量控制相关指标中体现,原料组成仍以“XX提取物”“XX滤液”表示。 (3)多种植物混合后加工获得的植物提取物(或类似情形)。由于不同植物的提取率不同,可能难以准确衡量每种植物提取物在最终原料中的真实占比,在实践中可以考虑根据植物原材料的初始投料比例进行折算,在此基础上将各植物提取物作为不同组分分别列出。鼓励原料生产商或化妆品注册人、备案人对各组分在原料中的实际占比开展研究并填报,相关研究资料可随原料安全信息一并提交。 (4)使用涂层等特殊表面处理或使用包裹技术制备的原料。在部分原料的生产过程中,会使用涂层等特殊表面处理对原料进行修饰,或者采取包裹技术对活性成分进行包埋或保护。为充分评估化妆品原料在实际使用中的安全性,原则上应将涂层或包裹载体材料在化妆品原料组分中列明,并在原料生产工艺简述中对涂层或载体材料予以说明。 化妆品原料众多且情形复杂,化妆品注册人、备案人及原料生产商应加强相关研究、加强技术沟通,以充分体现原料本质属性和质量安全为原则,对原料组成信息进行科学合理的拆分。在原料安全信息中,除“原料组成”外,还有多项其他信息与原料的实际组成密切相关,如纯度、标志性/特征性成分、杂质、风险物质等。除本指导原则已经明确的情形外,化妆品注册人、备案人及原料生产商应加强相关研究,可以通过原料组成、纯度、标志性/特性征成分、杂质、风险物质及其他相关信息的组合,共同反映原料的实际组成和质量安全信息。 原则上,在同一化妆品注册人、备案人填报的同款原料(同款原料是指,由同一原料生产商生产的同一质量规格原料)的原料安全信息中,原料组成应当填报一致;由于技术理解的不同,原料生产商与化妆品注册人、备案人之间以及不同的化妆品注册人、备案人之间可能对非主观添加的微量成分的填报存在差异,在不影响化妆品质量安全评价的前提下,可由化妆品注册人、备案人进行合理的解释说明,必要时提供相关客观证明资料。 原则上应根据《原料目录》填写原料组分名称,包括中文名称、INCI名称/英文名称。 在原料组分名称中,如未能包括某些重要的具体信息,可进一步予以备注。如,纳米原料应当备注“(纳米级)”;使用来源于石油、煤焦油的碳氢化合物的(单一组分除外,参考清单见附件1),需备注CAS号;使用着色剂为色淀的,可选择备注“(色淀)”,并说明所用色淀的种类。 对于含有不同组分的原料,需填写各组分含量的百分比范围。该信息是原料组成情况和质量控制情况的重要体现,可以是基于生产工艺计算获得的理论值,也可以是在一段较长时间范围内监测获得的数据或者具有代表性的数据。相关数值以事实为依据,且不宜过于宽泛。 对于在原料中人为主动添加的组分,例如原料生产商对不同组分进行复配,或者在原料中加入稳定剂、防腐剂、抗氧化剂等,所加入组分的含量一般具有固定值,即在原料中的添加比例。 原料生产商在销售化妆品原料时,往往基于原料安全或功效的考虑,向化妆品注册人、备案人提供原料在化妆品中的建议添加量。化妆品注册人、备案人可以根据原料生产商提供的信息,填写原料在化妆品中的建议添加量。如原料生产商未提供相关信息、提供信息不足或者不符合化妆品法规或相关技术原则,化妆品注册人、备案人也可在充分研究、有充足依据的基础上,自行填写该项内容。在不同情形化妆品(如驻留类和淋洗类化妆品)中建议添加量有区别的,注意分别填写。 原料安全信息中填写的建议添加量只作为原料在化妆品中使用的技术参考,不宜直接作为安全评估的依据。化妆品注册人、备案人应当按照化妆品安全评估的原则和程序开展安全评估工作,并对原料在化妆品中的使用情况负责。 部分原料在用于化妆品时有一定的使用限制,例如,根据《化妆品安全技术规范》,三乙醇胺不和亚硝基化体系一起使用,因此三乙醇胺一般不能与防腐剂2-溴-2-硝基丙烷-1,3二醇共用。为方便原料的管理,化妆品注册人、备案人可以基于法规和技术标准要求、原料生产商提供的信息以及其他研究资料,在原料安全信息中填写原料使用限制。 同样地,原料安全信息中填写的原料使用限制只作为原料在化妆品中使用的技术参考,不宜直接作为安全评估的依据,化妆品注册人、备案人应当按照相关要求开展安全评估。 原料性状是对原料基本属性的客观描述,除非特别说明,一般是指在常温、正常状态下原料的相关性质。 化妆品注册人、备案人可以基于原料生产商提供的信息,与实际原料进行核对后,如实填写原料性状相关信息(如颜色、气味、状态等),必要时可开展相关研究。 对原料的物理化学性质进行正确描述,有助于原料在化妆品中的合理使用,相关内容以科学研究数据为基础。需要考虑的物理化学性质依原料本身特性而定,如熔点、沸点、溶解性、氧化还原性、吸湿性等。 生产工艺与原料质量安全密切相关,在填报原料生产工艺简述时,重点关注可能与原料安全风险相关的信息。 在生产工艺简述中,可对所采用的生产工艺类型予以明确,如物理粉碎、物理压榨、溶剂提取、化学合成、生物发酵等。主要生产步骤简要概述即可,如搅拌、加热、蒸馏、过滤、干燥、包装等,其中具体工艺参数可不列出,除非与风险物质控制有关。 使用溶剂提取的,提取过程直接决定原料的实际组成,且过程中可能引入其他风险。因此,需考虑所用提取溶剂、提取工艺、是否存在溶剂残留。对于多种植物混合后加工获得的植物提取物(或类似情形),还需考虑各种原材料的初始投料比例以及添加顺序。 直接来源于动物、植物、藻类或大型真菌的原料(即,通过直接使用、物理粉碎/压榨/分离、溶剂提取等方式,直接从动物、植物、藻类或大型真菌获得的化妆品原料),其原料组成和安全风险与所用动植物的部位密切相关,因此,需了解所用物种信息(如拉丁名)及提取部位信息。 生物技术来源原料在生产过程中可能产生生物风险。例如,对于一般发酵或细胞/组织培养原料,需考虑所用工程菌或细胞/组织及相关风险。对于使用基因工程技术的原料,在生产过程中可能对基因信息进行改造或引入外源基因,从而产生相关风险,因此除所用工程菌或细胞/组织外,还需同时考虑基因编辑改造过程(如基因供体生物、原始基因信息、基因修饰信息、载体构建等)产生的相关风险。 存在水解过程的,其水解方式和水解程度与原料实际组成和安全风险密切相关。因此,有必要在生产工艺简述中体现所用水解方式以及如何对水解程度进行控制。 在原料生产过程中,一般会设置一系列指标和方法,对原料质量进行控制。在填报原料安全信息相关内容时,重点关注原料鉴别方法、控制指标和检测方法等与原料质量密切相关的信息。 除特别说明外,化妆品注册人、备案人一般基于原料生产商提供的信息,填写原料的质量控制相关内容。化妆品注册人、备案人自行设置控制指标或其他要求的,应当通过与原料生产商约定、原料验收检验等方式,确保相关原料达到所设定的质量控制标准。 化妆品原料鉴别是依据原料的结构与性质,通过化学反应、仪器分析或测定物理常数等方法,判断原料真伪。为把控原料质量、辨别原料真伪,原料生产商或化妆品注册人、备案人需关注原料的鉴别方法。化妆品注册人、备案人可以根据原料生产商提供信息或自行研究结果,设置恰当的鉴别方法。 原料质量控制指标的设置一般取决于原料属性、原料来源、生产加工过程等因素,反映原料的质量标准情况。 其中,对于化学结构明确的单一原料,一般会设置纯度要求。 对于化学结构不明确的原料,如各类动植物提取物,可设置指标性成分定量要求,或者设置总成分、蒸发残留/固形物含量、干燥失重/水分、炽灼残渣、典型物理化学指标等定量要求。如用作祛斑美白、防脱发等特殊功效,一般要明确其中具体功效成分及其控制标准,或采取其他技术指标对原料质量进行有效控制。 聚合物类原料的聚合度、平均相对分子质量、相对分子质量分布情况是一类重要信息,可能与原料安全评估相关。 寡肽类原料在填写氨基酸序列时,20种天然氨基酸应使用规范的中文名、三字母或单字母缩写,见附件2。 纳米原料的规格参数及其表征与原料质量、安全评估密切相关。在填报纳米原料的原料安全信息时,要结合安全评估资料中的关键参数。 在化妆品的安全评估中,国际权威机构发布的数据或风险评估资料是一项重要的技术参考,常见的技术机构如欧盟消费者安全科学委员会(SCCS)、美国化妆品原料评价委员会(CIR)、国际香料协会(IFRA)、世界卫生组织(WHO)、联合国粮食及农业组织(FAO)等。化妆品注册人、备案人在收集、填报和使用相关信息时,要注意数据资料的权威性、时效性,并判断是否适用于原料的具体情形。 化妆品原料属于化学品,部分原料可能用于其他行业,如食品、药品等。收集化妆品原料在其他行业的使用要求,有助于对原料性质进行全面了解,可作为一项技术参考。化妆品注册人、备案人可以根据原料生产商提供信息或自行研究结果,填写原料在其他行业的使用要求相关信息。 在化妆品安全评估中,需对化妆品中可能存在的风险物质进行识别和评估。可根据化妆品原料的具体信息,如性质、来源、生产加工过程等,对可能存在的风险物质进行分析。 根据原料来源、加工工艺等的不同,化妆品原料中可能存在不同的重金属风险,如铅、砷、汞、镉、铬、镍、硒、铍、锑、锶、锆、钴等,可根据原料实际风险情况予以合理设置。 对于直接来源于植物、未经精制的原料,如直接压榨获得的橄榄油,一般需要考虑是否存在农药残留风险。农药残留具体种类与植物种植情况、土壤农药残留等情况有关。 在部分原料中,可能存在生物风险,例如易被微生物污染而腐败变质。常见的微生物风险相关指标有菌落总数、霉菌和酵母菌总数、耐热大肠菌群、金黄色葡萄球菌、铜绿假单胞菌等。 对于生物技术来源的原料,除关注微生物污染控制情况外,一般还要考虑宿主致病性、毒性成分控制情况等。 其他常见风险物质如甲醇、二噁烷、二甘醇、石棉、游离甲醛、苯酚、丙烯酰胺、仲链烷胺、亚硝胺、1,3-丁二烯、氢醌、苯等,可根据原料实际风险情况予以合理设置。 除上述内容外,如存在与原料质量安全相关的其他信息,或者需要对填写的原料安全信息予以解释说明的,可进一步予以明确,必要时可附相关资料。 化妆品原料安全信息属于化妆品注册备案资料中的一项内容,其主要目的是记载配方所用原料的质量安全相关内容,从而在化妆品质量安全评价中提供必要信息。因科学研究进步、认知变化等原因,导致原料本身属性以外的相关信息(如国际权威机构评估结论、其他行业使用要求简述等)发生变化的,如不影响化妆品本身的安全评估结论,可不对已注册备案产品中的已提交原料安全信息进行更新。 由于生产工艺升级等原因,导致原料本身属性相关信息发生客观变化的,原则上可按照以下不同情形分别处理: (1)原料质量规格信息(如生产工艺简述、质量控制要求、风险物质限量要求以及微量组分等)发生变化、但未导致配方改变的,化妆品注册人、备案人按照《资料管理规定》第四十二条第一款的有关规定,对原料安全信息进行自行更新维护。其中,涉及产品安全评估资料发生变化的,按照《资料管理规定》第四十五条的有关规定,另行完成产品安全评估资料的变更。 (2)原料组分发生微小变化导致配方改变的,化妆品注册人、备案人按照《资料管理规定》第四十二条第二款的有关规定进行变更。其中,涉及产品安全评估资料发生变化的,按照《资料管理规定》第四十五条的有关规定,同时进行产品安全评估资料的变更。 (3)原料发生实质性变化、无法继续使用的,化妆品注册人、备案人可根据拟更换原料的具体情况,按照上述第(1)种或第(2)种情形,进行相关资料信息的更新维护或者变更。


以下为《化妆品原料安全信息登记平台填报指南》全文
第一条 为落实企业质量安全主体责任,保证产品质量安全,依据《化妆品监督管理条例》《化妆品注册备案管理办法》(以下简称《办法》)和《国家药监局关于进一步优化化妆品原料安全信息管理措施有关事宜的公告(2023 年第34 号)》等有关规定,编制本指南。
第二条 为便利企业填报化妆品安全信息资料,国家药监局搭建了化妆品原料安全信息登记平台(以下简称原料平台),主要用于《已使用化妆品原料目录(2021 年版)》(以下简称《目录》)收录的已使用化妆品原料相关安全信息的统一登记。
第三条 本指南用于指导原料生产商规范使用原料平台。在《目录》中有独立序号的原料,适用于在原料平台登记安全信息。
第四条 原料生产商应当按照相关法规规定和技术规范的要求,通过原料平台进行原料安全信息登记,并对所登记的原料安全信息内容的真实性、完整性负责。
第五条 化妆品原料生产商可以自行报送化妆品原料安全信息,也可以授权境外或者境内法人企业对原料安全信息进行报送和日常维护,同一质量规格的原料安全相关信息只能授权一家企业。
其中,化妆品原料生产商是指对原料安全承担责任的企业,可以是原料的实际生产企业、与原料实际生产企业隶属同一集团公司的关联企业或者原料委托生产行为中的委托企业。
第六条 化妆品原料生产商或被授权企业应按照《规定》填报企业信息表,并上传以下文件:
(一)企业信息表盖章扫描件;
(二)原料生产商企业主体证明文件;
(三)授权报送的,还应当同时上传化妆品原料生产商出具的授权书。
境外原料生产商自行报送、或授权境外企业报送的,原料生产商企业主体证明文件应由中国公证机关公证或由我国使(领)馆确认,并将相关文书随主体证明文件一并上传。
境外原料生产商授权境内企业报送的,境内被授权企业应对境外原料生产商的企业主体及相关信息进行核验。
第七条 化妆品原料安全信息主要包括原料质量规格、安全性风险物质控制、原料安全风险评估结论等与原料安全相关的内容,填报式样见附件。
第八条 原料质量规格相关信息包括基本信息和工艺简述、原料质量和特征性指标等内容。
第九条 安全性风险物质控制相关信息包括风险信息和控制指标等内容。
第十条 国内外权威机构已经组织对相关原料进行安全风险评估并有相关评估结论的,应当填报评估机构名称、评估结论等安全风险评估结论相关信息。
第十一条 原料生产商按要求在原料平台完成原料安全信息登记后,原料平台将自动生成相应的原料安全信息报送码。
第十二条 原料安全信息报送码由该原料在《目录》中对应的序号、原料生产商编码、以及原料平台登记序号等组成。
原料安全信息报送码仅供化妆品注册人、备案人在产品注册备案时关联填报原料安全信息资料使用,由原料生产商向化妆品注册人、备案人提供,原料平台不对外进行公示。
第十三条 化妆品注册人、备案人作为产品质量安全的责任主体,应当对原料生产商提供的原料安全信内容的真实性、完整性进行审核和评价。认为真实性存在问题的,该原料不得使用;认为完整性存在问题的,化妆品注册人、备案人可补充收集相应的原料安全信息资料,并通过自行填报的方式进行原料安全信息资料的报送,同时对该原料报送码存在的问题予以说明。







